Published:2009/7/23 23:09:00 Author:Jessie | From:SeekIC

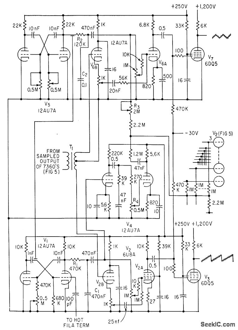
V1 thru V3 generate sawtooth wave and V5 thru V7 triangular wave for driving horizontal and vertical conductors of electroluminescent panel. -B. Binggeli and E. Fatuzzo, Solid-State Panels: Will They Bring Flat-Display TV? Electronics, 35:26, p 67-70.
Reprinted Url Of This Article:
http://www.seekic.com/circuit_diagram/Electrical_Equipment_Circuit/FLAT_TUBE_SCANNER.html
Print this Page | Comments | Reading(3)
Code: