Published:2009/7/14 7:54:00 Author:May | From:SeekIC

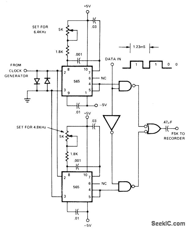
Uses two 565 PLL ICs, locked to 800-Hz system clock but oscillating at 6.4 kHz and 4.8 kHz, to provide FSK signals for recording digital data on ordinary cassette tape. Harmonic suppression of square-wave output is taken care of automatically by high-frequency roll off characteristic of tape recorder. Incoming data determines which oscillator feeds its signal to recorder.- Signetics Analog Data Manual, Signetics, Sunnyvale, CA, 1977, p 859-860.
Reprinted Url Of This Article:
http://www.seekic.com/circuit_diagram/Electrical_Equipment_Circuit/FSK_GENERATOR_FOR_CASSETTE_DATA.html
Print this Page | Comments | Reading(3)
Code: