Published:2009/7/23 22:31:00 Author:Jessie | From:SeekIC

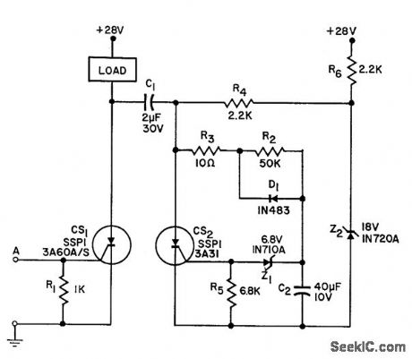
When triggered by low-level 5-microsec pulse, furnishes 1 amp to load for 1 sec. Advantages are simplicity and high reliability through use of silicon controlled switches.-Y. J. Lubkin, High Output Interval Timer, EEE, 10:9, p 92.
Reprinted Url Of This Article:
http://www.seekic.com/circuit_diagram/Electrical_Equipment_Circuit/HIGH_CURRENT_SCS_INTERVAL_TIMER.html
Print this Page | Comments | Reading(3)
Code: