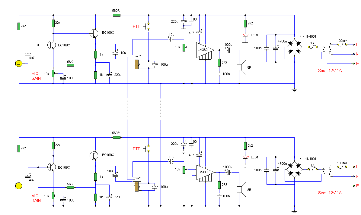
Published:2012/12/3 0:47:00 Author:muriel | Keyword: High Quality, Intercom | From:SeekIC

Reprinted Url Of This Article:
http://www.seekic.com/circuit_diagram/Electrical_Equipment_Circuit/High_Quality_Intercom.html
Print this Page | Comments | Reading(3)
Code: