Published:2009/7/25 0:15:00 Author:Jessie | From:SeekIC

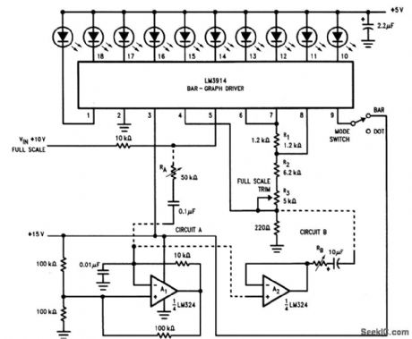
This circuit is an improved version of the Fig. 3-28 display, using a triangular-wave oscillator. With RA properly set, each incremental change in VIN can be detected because the glow from each LED can be made to spread gradually from one device to the next. If the signal-source impedance is high or not linear, false readings might occur. In this case, use CIRCUIT B to buffer the oscillator output. The display is most effective in the dot mode, where supply voltages can be brought up to 15 V. If bar mode is used, do not exceed +5 V on the LEDs (to avoid overheating). To trim, set the LM3914 output to full scale with R3. Then, adjust RA or RB so that when one LED is on, any small measured change of VIN will cause one of the adjacent LEDs to turn on.
Reprinted Url Of This Article:
http://www.seekic.com/circuit_diagram/Electrical_Equipment_Circuit/High_resolution_dithering_bar_graph_display.html
Print this Page | Comments | Reading(3)
Code: