Published:2011/7/5 22:20:00 Author:qqtang | Keyword: fluorescence lamp, electric ballast circuit | From:SeekIC

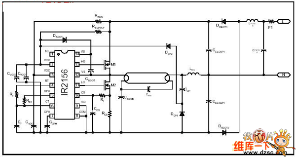
IR2156 is the high-cost, high-benefit solution of the fluorescence lamp ballast, which integrates the programmable working frequency, which can pre-heat, light lamp and keep the ballast work, the ballast and lamp fault protection.
Figure: IR2156--The fluorescence lamp integrated electric ballast circuit
Reprinted Url Of This Article:
http://www.seekic.com/circuit_diagram/Electrical_Equipment_Circuit/IR2156__The_fluorescence_lamp_integrated_electric_ballast_circuit.html
Print this Page | Comments | Reading(3)
Code: