Published:2009/7/23 22:23:00 Author:Jessie | From:SeekIC

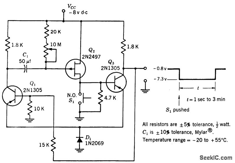
Operation com pares to that of one-shol mvbr.Q3 is normally on and C1 is charged. When S1 is closed, Q2 and Q3 turn off. Q3 remains off until charge on C1 decreases to point where Q2 is turned on sufficiently to make Q3 con duct, Q2 here acts as voltage-variable re sistor.-Texas Instruments Inc., Transistor Circuit Design, McGraw-Hill, N.Y., 1963, p 519.
Reprinted Url Of This Article:
http://www.seekic.com/circuit_diagram/Electrical_Equipment_Circuit/LINEAR_SCALE_FET_TIMER.html
Print this Page | Comments | Reading(3)
Code: