Published:2009/6/25 20:52:00 Author:Jessie | From:SeekIC

Reprinted Url Of This Article:
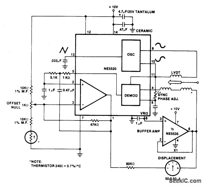
http://www.seekic.com/circuit_diagram/Electrical_Equipment_Circuit/LINEAR_VARIABLE_DIFFERENTIAL_TRANSFORMER(LVDT)MEASURING_GAUGE.html
Print this Page | Comments | Reading(3)
Code: