Published:2009/7/25 3:31:00 Author:Jessie | From:SeekIC

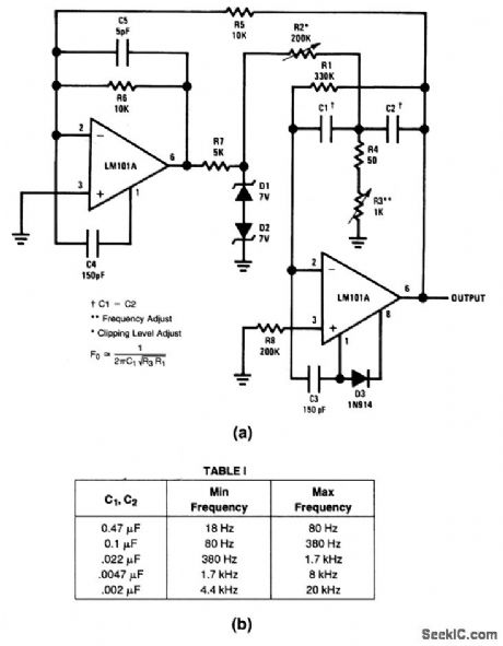
This circuit provides sine-wave outputs at frequencies shown in Fig.5-14B with low distortion (between 0.2% and 0.4% for 20% clipping, as set by R2).The frequency is set by R1, R3, and C1 as shown.
Reprinted Url Of This Article:
http://www.seekic.com/circuit_diagram/Electrical_Equipment_Circuit/Low_distortion_sine_wave_oscillator_1.html
Print this Page | Comments | Reading(3)
Code: