Published:2009/7/23 21:52:00 Author:Jessie | From:SeekIC

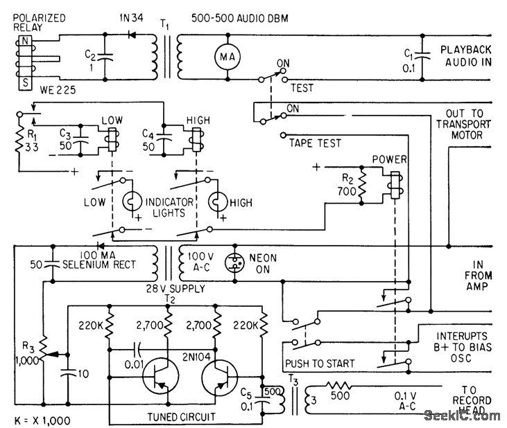
Transistor oscillator records steady test lone on tape. Machine stops during playback when repro-duced level indicates law that would make tape unsuitable for broadcast use. Polarized relay charges memory capacitor as it responds to transient. Capacitor discharges into coil of slower relay, which in turn slops transport. -N. J. Thompson, Detector Pin-Points Magnetic Tape Flaws, Electronics, 32:2, p 50-51.
Reprinted Url Of This Article:
http://www.seekic.com/circuit_diagram/Electrical_Equipment_Circuit/MAGNETIC_TAPE_FLAW_DETECTOR.html
Print this Page | Comments | Reading(3)
Code: