Published:2009/6/23 21:47:00 Author:Jessie | From:SeekIC

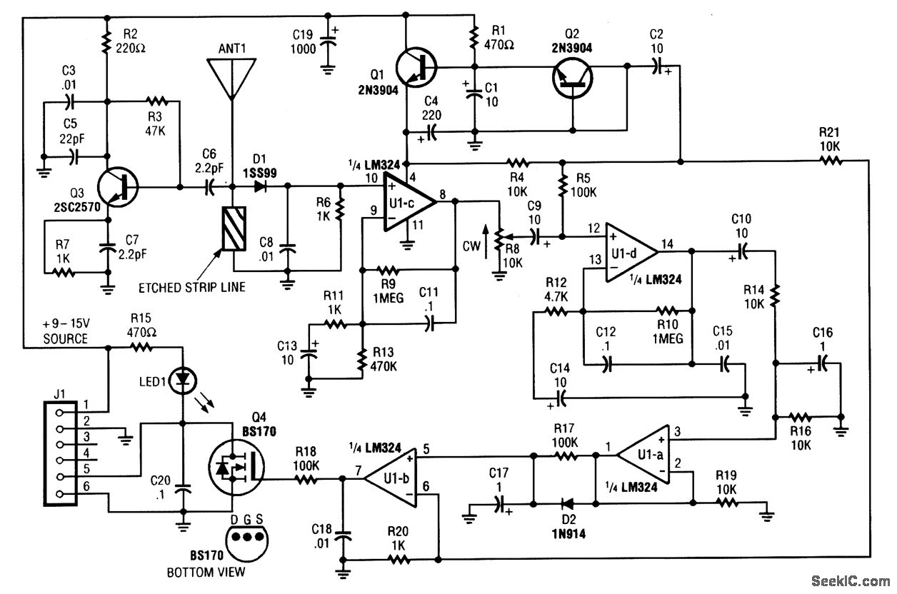
Operating at around 1.1 GHz, the detector senses field disturbance in the neighborhood of the antenna. The Doppler signal from detector D1 is amplified and drives a power MOSFET switch. The antenna is a short (2 to 3 ) length of wire.
Reprinted Url Of This Article:
http://www.seekic.com/circuit_diagram/Electrical_Equipment_Circuit/MICROWAVE_MOTION_DETECTOR.html
Print this Page | Comments | Reading(3)
Code: