Published:2009/7/21 3:50:00 Author:Jessie | From:SeekIC

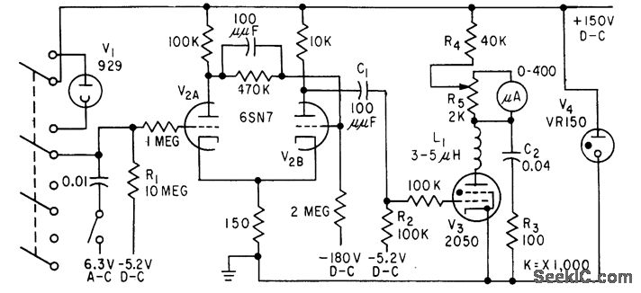
Gives exact frame rate at each instant. Lens is removed for test. Light beam is projected into camera, and reflected back from pressure plate in film gate each time shutter opens. Reflected beam is deflected into phototube that feeds Schmitt trigger. Differentiated output goes to thyratron in circuit of meter that reads frame rates directly from 5 to 64 frames per second. May also be used for checking projectors.-C. Owlett, FrameRate Checker for Motion-Picture Cameras, Electronics, 31 :37, p 88-89.
Reprinted Url Of This Article:
http://www.seekic.com/circuit_diagram/Electrical_Equipment_Circuit/MOVIE_CAMERA_FRAME_RATE_CHECKER.html
Print this Page | Comments | Reading(3)
Code: