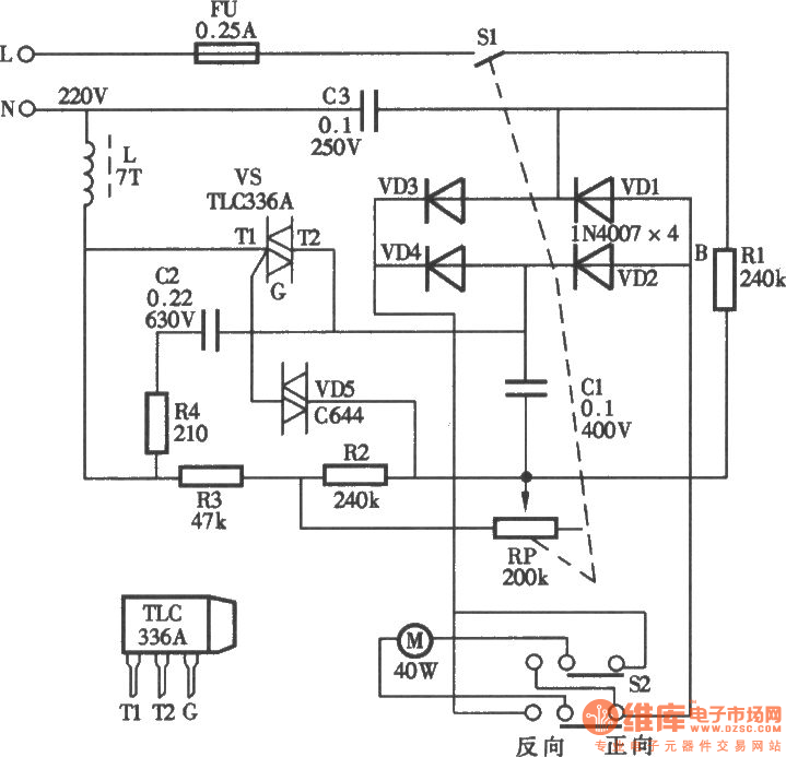
Published:2011/4/18 20:02:00 Author:Ecco | Keyword: Bailing , rolling , massager | From:SeekIC

Reprinted Url Of This Article:
http://www.seekic.com/circuit_diagram/Electrical_Equipment_Circuit/Medical/Bailing_rolling__massager_circuit.html
Print this Page | Comments | Reading(3)
Code: