Published:2009/6/25 20:50:00 Author:May | From:SeekIC

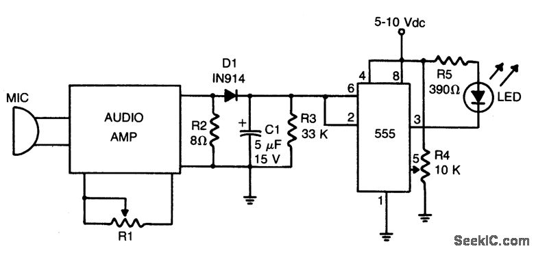
Loudness detector consists of a 555 IC wired as a Schmitt trigger. The output changes state—from high to low—whenever the input crosses a certain voltage. That threshold voltage is established by the setting of R4.
Reprinted Url Of This Article:
http://www.seekic.com/circuit_diagram/Electrical_Equipment_Circuit/Medical/SOUND_LEVEL_MONITOR.html
Print this Page | Comments | Reading(3)
Code: