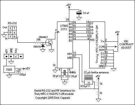
Published:2013/1/10 21:51:00 Author:muriel | Keyword: Minimum Mass, Wireless , LCD Display | From:SeekIC

Reprinted Url Of This Article:
http://www.seekic.com/circuit_diagram/Electrical_Equipment_Circuit/Minimum_Mass_Wireless_LCD_Display.html
Print this Page | Comments | Reading(3)
Code: