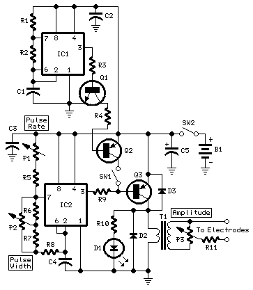
Published:2012/12/21 21:35:00 Author:muriel | Keyword: Muscular Bio-Stimulator | From:SeekIC

Reprinted Url Of This Article:
http://www.seekic.com/circuit_diagram/Electrical_Equipment_Circuit/Muscular_Bio_Stimulator2nd_Version.html
Print this Page | Comments | Reading(3)
Code: