Published:2011/6/4 23:19:00 Author:Michel | Keyword: Direct Variable Frequency, Receiver Circuit | From:SeekIC

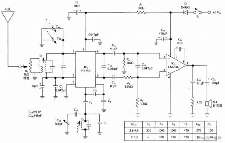
Push-pull output of NE-602(That's to say,tube feet 5 and feet 4 are used together)is more advanced than one-port output.Dillon points out that balanced output improves performance,especially its suppressionof AMBOB.At the same time,0.47μF capacitor is helpful to AM's breakthrough which connects across NE-602 output port.
Reprinted Url Of This Article:
http://www.seekic.com/circuit_diagram/Electrical_Equipment_Circuit/NE602_Direct_Variable_Frequency_Circuit.html
Print this Page | Comments | Reading(3)
Code: