Published:2009/7/24 2:39:00 Author:Jessie | From:SeekIC


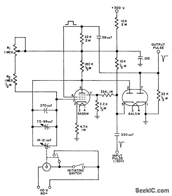
Simulates many of functions of eye and ear nerve cells. Output consists of 6.Mc pulses.-Artificial Neuron Uses Transistors, Electronics, 32:7, p 74.
Reprinted Url Of This Article:
http://www.seekic.com/circuit_diagram/Electrical_Equipment_Circuit/NEURON_SIMULATOR.html
Print this Page | Comments | Reading(3)
Code: