Published:2011/7/1 4:24:00 Author:Robert | Keyword: IC, Typical, Application | From:SeekIC

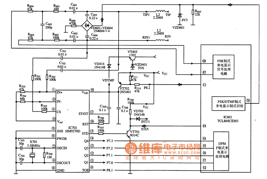
The HM927OD is a DTMF double-tone multi-frequency caller ID decoding IC produced by the Hualong company in Chinese Taiwan area. It is widely used in many kinds of caller ID telephones such as the TCL series.
The double-tone multi-frequency caller ID decoding typical application circuit composed of the HM927OD IC is shown in the picture.
The picture shows the HM927OD IC's typical application circuit.
Reprinted Url Of This Article:
http://www.seekic.com/circuit_diagram/Electrical_Equipment_Circuit/Other_circuit/HM927OD_IC_Typical_Application_Circuit.html
Print this Page | Comments | Reading(3)
Code: