Published:2009/6/24 23:42:00 Author:Jessie | From:SeekIC

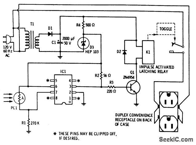
Provides remote control for ac-powered devices by using the beam of a flashlight as a magic wand. The important aspect of this gadget is that it remembers. Activate it once to apply power to a device and it stays on. Activate it a second time and power goes off and stays off. It consists of a combination of a high-sensitivity photocell, a highgain IC Schmitt trigger, and an impulse-actuated latching relay.
Reprinted Url Of This Article:
http://www.seekic.com/circuit_diagram/Electrical_Equipment_Circuit/PHOTOCELL_MEMORY_SWITCH_FOR_AC_POWER_CONTROL.html
Print this Page | Comments | Reading(3)
Code: