Published:2009/7/24 1:39:00 Author:Jessie | From:SeekIC

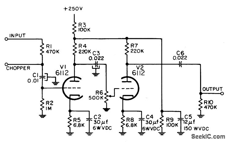
Used with instrument servo motor controller to increase available gain. Chopper is used with d-c outputs only.-NBS, Handbook Preferred Circuits Navy Aero. nautical Electronic Equipment, Vol. I, Electron Tube Circuits, 1963, PC 74, p 74-2.
Reprinted Url Of This Article:
http://www.seekic.com/circuit_diagram/Electrical_Equipment_Circuit/PREFERRED_AMPLIFICATION_1200_PREAM_PLIFIER.html
Print this Page | Comments | Reading(3)
Code: