Published:2009/7/23 23:44:00 Author:Jessie | From:SeekIC

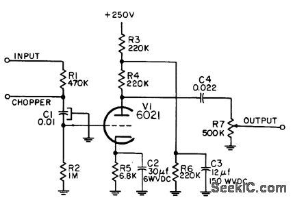
Used with instrument servo motor controller to increase available gain. Choice of pre-amplifier depends on error voltage per degree error available. Chopper is used with d-c inputs only.-NBS, Handbook Preferred Circuits Navy Aeronautical Electronic Equipment, Vol. I, Electron Tube Circuits, 1963, PC71,p 71-2.
Reprinted Url Of This Article:
http://www.seekic.com/circuit_diagram/Electrical_Equipment_Circuit/PREFERRED_AMPLIFICATION_15_PREAMPLIFIER.html
Print this Page | Comments | Reading(3)
Code: