Published:2009/7/23 23:43:00 Author:Jessie | From:SeekIC

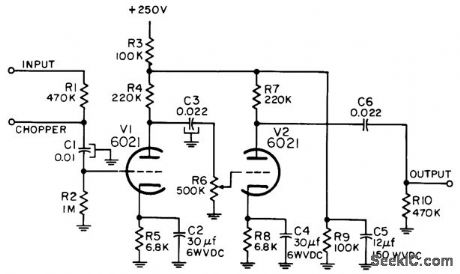
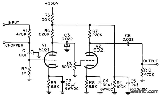
Used with instrument servo motor controller to increase available gain. Chopper is used with d.c inputs only.-NBS, Handbook Preferred Circuits Navy Aeronautical Electronic Equipment, Vol. I, Electron Tube Circuits, 1963, PC 73, p 73-2.
Reprinted Url Of This Article:
http://www.seekic.com/circuit_diagram/Electrical_Equipment_Circuit/PREFERRED_AMPLIFICATION_300_PREAMPLIFIER.html
Print this Page | Comments | Reading(3)
Code: