Published:2009/7/23 23:53:00 Author:Jessie | From:SeekIC

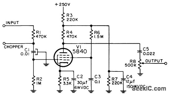
Used with instrument servo motor controller to increase available gain. Chopper is used with d-c inputs only. Frequency range is 380 to 420 cps.-NBS, Handbook Preferred Circuits Navy Aeronautical Electronic Equipment, Vol. I, Electron Tube Circuits, 1963, PC 72, p 72-2.
Reprinted Url Of This Article:
http://www.seekic.com/circuit_diagram/Electrical_Equipment_Circuit/PREFERRED_AMPLIFICATION_70_PREAMPLIFIER.html
Print this Page | Comments | Reading(3)
Code: