Published:2009/7/23 23:59:00 Author:Jessie | From:SeekIC

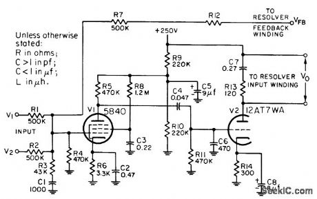
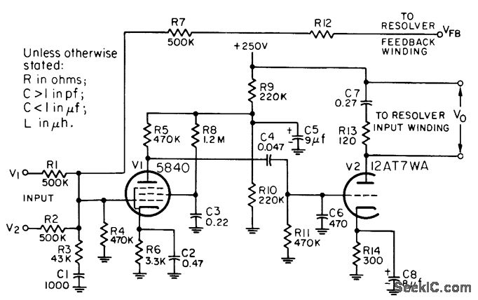
A-c operational amplifier is used as isolation amplifier, employing feedback that includes compensating winding of a-c resolver being driven. Useful as computing element for coordinate conversion, coordinate rotation, and resolution of vectors when accuracy of 0.5% is sufficient. Component values given are for 500 cps, with Mark 4 Mod 0 resolver.-NBS, Handbook Preferred Circuits Navy Aeronautical Electronic Equipment, Vol. I, Electron Tube Circuits, 1963, PC 79, p 79-2.
Reprinted Url Of This Article:
http://www.seekic.com/circuit_diagram/Electrical_Equipment_Circuit/PREFERRED_RESOLVER_DRIVER.html
Print this Page | Comments | Reading(3)
Code: