Published:2011/4/23 3:11:00 Author:Robert | Keyword: Eye Protechtion | From:SeekIC

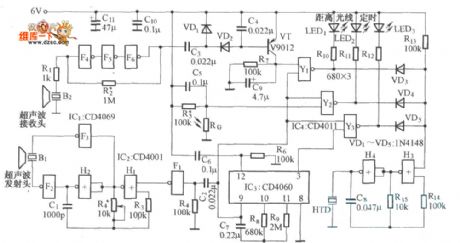
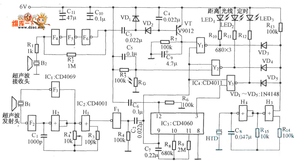
Eye Protechtion Circuit is shown below:
Reprinted Url Of This Article:
http://www.seekic.com/circuit_diagram/Electrical_Equipment_Circuit/Recorder/Eye_Protechtion_Circuit.html
Print this Page | Comments | Reading(3)
Code: