Published:2009/7/24 22:56:00 Author:Jessie | From:SeekIC

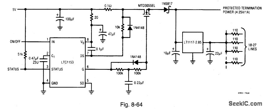
Figure 8-64 shows how an LTC1153 can be used to protect the termination power for an SCSI (small computer serial interface) circuit. With the values shown, the dc current is limited to 1 A with a trip-delay time of 1 ms. The breaker trips if the cable or connector is accidentally shorted and will retry every second until the short circuit is removed. The termination power then returns to normal, and the interface is reconnected. The microprocessor can continuously monitor the status of the termination power (via the STATUS pin) and take further action if the fault condition persists. A gate-voltage ramp is slowed to smoothly start large capacitive loads (soft start). The circuit also includes a power-supply filter to ensure that the supply (VS) is maintained above 3.5 V until the gate is fully discharged during a short circuit. LINEAR TECHNOLOGY, APPLICATION NOTE 53, P. 16.
Reprinted Url Of This Article:
http://www.seekic.com/circuit_diagram/Electrical_Equipment_Circuit/SCSI_terminal_power_protection.html
Print this Page | Comments | Reading(3)
Code: