Published:2009/7/23 23:30:00 Author:Jessie | From:SeekIC

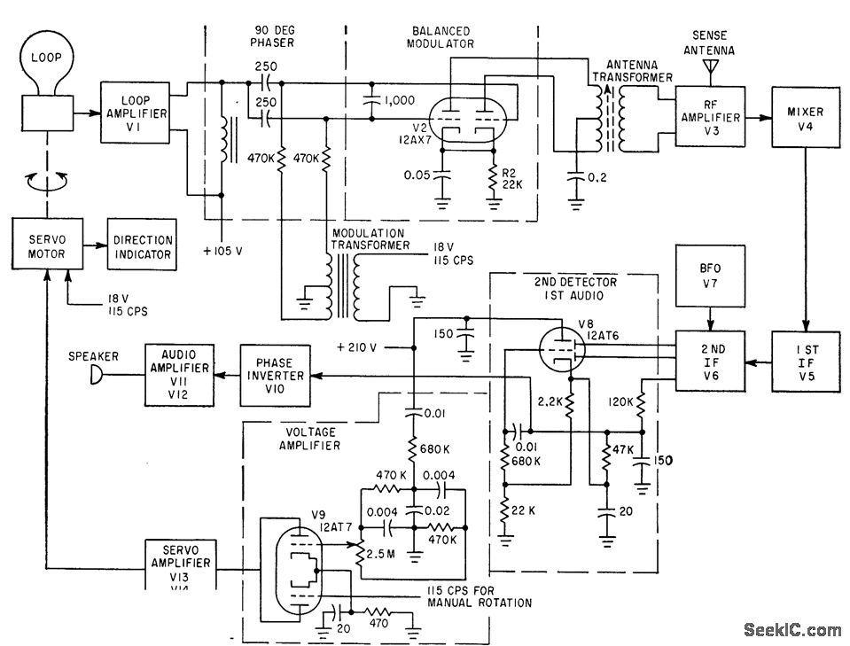
Bearing accuracy of 3 deg is obtained over frequency range of 190 kc to 2.8 Mc, Error-signals derived from balanced modulator and sense antenna are mixed, amplified, defected by V8, and amplified to drive two-phase antenna motor-L. D. Shergalis, Pleasure Boat Electronics Stresses Low Power Consumption, Operating Simplicity, Electronics, 35:4, p 20-21.
Reprinted Url Of This Article:
http://www.seekic.com/circuit_diagram/Electrical_Equipment_Circuit/SERVO_AIMS_D_F_LOOP_AUTOMATICALLY.html
Print this Page | Comments | Reading(3)
Code: