Published:2009/7/24 3:36:00 Author:Jessie | From:SeekIC

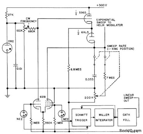
Swept-frequency signal source using backward-wove oscillator tube offers variable sweep rate in microwave region between 8,200 and 12,400 Mc. Sweep width is continually adjustable from 3 Mc to 4,200 Mc. May be modulated with either f-m or a-m.-D. E. Wheeler and P. D. Lacy, SHF Frequency Sweeper Uses Backward-Wave Tube, Electronics, 31:1, p 76-78.
Reprinted Url Of This Article:
http://www.seekic.com/circuit_diagram/Electrical_Equipment_Circuit/SHF_SWEEP_GENERATOR.html
Print this Page | Comments | Reading(3)
Code: