Published:2009/6/25 21:03:00 Author:Jessie | From:SeekIC

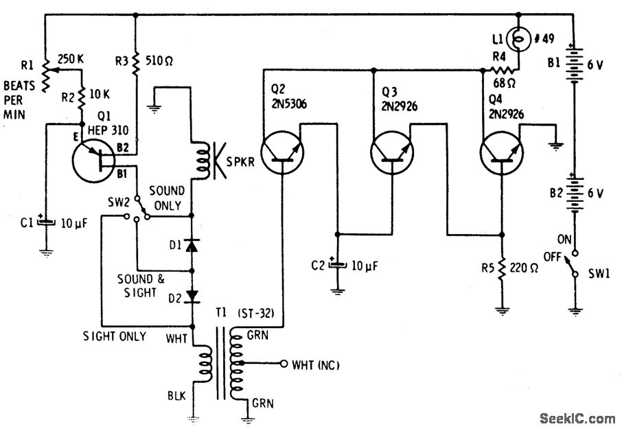
Precise, adjustable control of beats per minute from a largo of 18 to a frenzied, high presto of 500. These beiats are produced acoustically through a speaker. A light flashes at the same rate. When SW1 is closed, C1 begins to charge through R1 and R2. C1 will eventually reach a voltage at which the emitter of unijunction transistor is switched on, dumping the energy stored in C1 into an 8 ohm speaker. To produce a distinct plop , brief pulses across T2 secondary drive Q2 into conduction. The extra gain of Q3 and Q4 are sufficient to briefly switch L1 on, then off, as the pulse wave passes. Capacitor C2 stretches the pulse slightly to overcome the thermal inertia of the lamp, so that a bright flash occurs.
Reprinted Url Of This Article:
http://www.seekic.com/circuit_diagram/Electrical_Equipment_Circuit/SIGHT_N’SOUND_METRONOME.html
Print this Page | Comments | Reading(3)
Code: