Published:2009/7/24 3:26:00 Author:Jessie | From:SeekIC

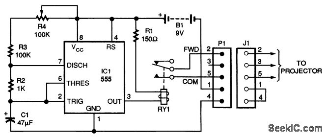
This circuit uses a 555 timer to drive a relay connected to a slide projector to provide automatic advance. R4 sets the time between slide changes.
Reprinted Url Of This Article:
http://www.seekic.com/circuit_diagram/Electrical_Equipment_Circuit/SLIDE_PROJECTOR_STEPPER_CIRCUIT.html
Print this Page | Comments | Reading(3)
Code: