Published:2009/7/21 21:34:00 Author:Jessie | From:SeekIC

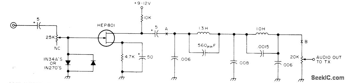
Used after audio compressor to improve effective signal strength of SSB transmitter. Soft clipping is achieved by driving diode pair through resistance. Clipper is followed by low-noise FET voltage amplifier having broadband flat frequency response. Output filter sharply attenuates signals above about 3 kHz.-J,J,Schultz, Adding das to the Audio Compressor,73 Magazine, May 1974,p21-23and 25.
Reprinted Url Of This Article:
http://www.seekic.com/circuit_diagram/Electrical_Equipment_Circuit/SOFT_CLIPPER.html
Print this Page | Comments | Reading(3)
Code: