Published:2012/9/5 20:56:00 Author:Ecco | Keyword: Star, Trek Doorbell | From:SeekIC
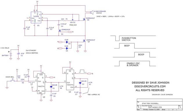
In the Star Trek ?Next Generation? TV series, the doorbell outside the private quarters of a crew member makes a particular ?beep-boop? sound. The 3v battery powered circuit below tries to simulate this sound. The circuit uses one 74HCT74 dual D flip/flop IC, wired as two one-shot circuits. Both are designed to produce a pulse about one half second long. The first pulse turns on a 555 timer to form the beep sound.
Source: discovercircuits
Reprinted Url Of This Article:
http://www.seekic.com/circuit_diagram/Electrical_Equipment_Circuit/Star_Trek_Doorbell.html
Print this Page | Comments | Reading(3)
Code: