Published:2009/7/23 23:30:00 Author:Jessie | From:SeekIC

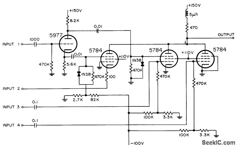
Triode is used as phase splitter. Both positive and negative signals are combined from four inputs. High-frequency compensation is used in common plate circuit of pentodes.-NBS, Handbook Preferred Circuits Navy Aeronautical Electronic Equipment, Vol. 1, Electron Tube Circuits, 1963, p N4-5.
Reprinted Url Of This Article:
http://www.seekic.com/circuit_diagram/Electrical_Equipment_Circuit/THREE_PENTODE_MIXER.html
Print this Page | Comments | Reading(3)
Code: