Published:2009/7/20 22:14:00 Author:Jessie | From:SeekIC

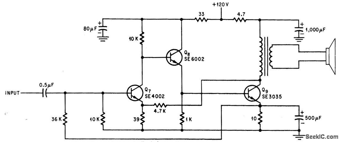
Three-stage class A amplifer provides output of 2 w. Feedback from emitter of Q9 to base of Q7 provides over-all d-c stability.-D. Bray, Solid State Makes Debut in Big-Screen Color Tv, Electronics, 39:8, p 99-105.
Reprinted Url Of This Article:
http://www.seekic.com/circuit_diagram/Electrical_Equipment_Circuit/TRANSISTORIZED_COLOR_TV_AUDIO.html
Print this Page | Comments | Reading(3)
Code: