Published:2009/7/20 20:23:00 Author:Jessie | From:SeekIC

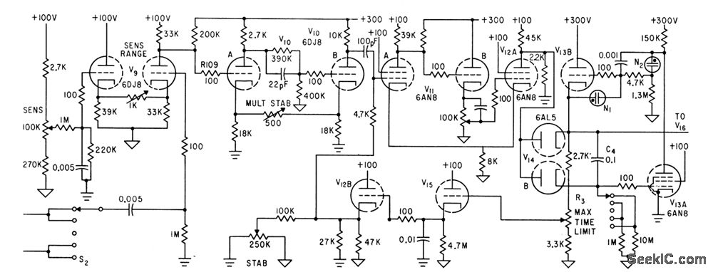
Trigger pulse, selected by S2, is compared to fixed bias on one half of comparator tube V9. Trigger shaping by V10 provides strong, sharp pulse for gating mvbr V11-V12A, which turns off diodes V14, allowing Miller integrator V13A and cathode follower V13B to start lime base runup that drivesC4 to 150V. Circuit then reverts to normal.-O. Rich, Jr. and R. V. Hill, R-F Spot Welder Reattaches Retina of Human Eye, Electronics,34:32, p 160-163.
Reprinted Url Of This Article:
http://www.seekic.com/circuit_diagram/Electrical_Equipment_Circuit/TRIGGER_SHAPING_FOR_RETINA_WELDER.html
Print this Page | Comments | Reading(3)
Code: