Published:2009/7/23 22:20:00 Author:Jessie | From:SeekIC

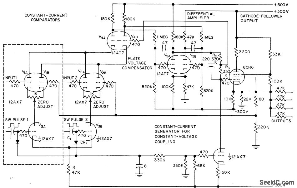
Uses two compensated comparators V1 and V2 whose currents are maintained constant by V3A and V3B, while V4 maintains constant plate voltage on these tubes. May be expanded to multi-way unit by adding input selector circuits, or may be used as precision cathode follower by eliminating selector. Circuit has near-infinite input impedance and near-zero output impedance. Comparator compensation permits accuracy of 0.1% over range of -100 to +100 V.-R. Benjamin, Electronic Switch Doubles as Cathode Follower, Electronics, 31:3, p 81-83.
Reprinted Url Of This Article:
http://www.seekic.com/circuit_diagram/Electrical_Equipment_Circuit/TWO_WAY_SAMPLING_SWITCH.html
Print this Page | Comments | Reading(3)
Code: