Published:2009/6/25 22:38:00 Author:May | From:SeekIC

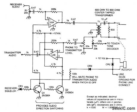
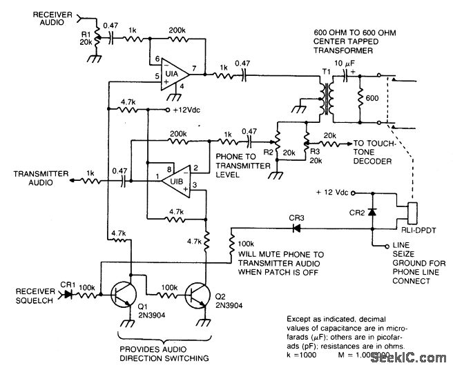
This circuit provides for the receiver-to-phone line and phone line-to-transmitter link, with both using an op amp for gain.
Reprinted Url Of This Article:
http://www.seekic.com/circuit_diagram/Electrical_Equipment_Circuit/Telephone-Related_Circuit/AUTOPATCH_TELEPHONE_LINE_INTERFACE.html
Print this Page | Comments | Reading(3)
Code: