Published:2009/7/7 20:55:00 Author:May | From:SeekIC

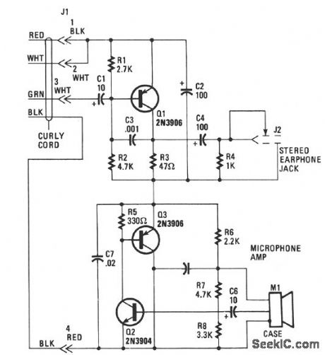
Transistor Q1 of the headset amplifier circuit amplifies the 30 mV signal, that would have gone to the earphones, to.5 V, which sufficiently drives the stereo earphones. Capacitor C1 blocks any dc current from shorting back into the telephone base. Capacitor C2 provides the very important ac signal short around the amplifier. Capacitor C3 provides high-frequency rolloff characteristics and prevents the amplifier from oscillating. Capacitor C4 is a dc block to the 35-Ω impedance of the stereo earphones, and resistor R4 bleeds off any charge build up to prevent a popping sound when the stereo earphones are plugged into the mini-earphone jack J2. The headset amplifier has only about 2 Vdc across it. The microphone amplifier circuit is composed of transistors Q2 and Q3 in an inverted-Darlington configuration.Another, and perhaps easier, way to understand the operation of this circuit is to consider Q3 as an emitter-follower stage. The electret microphone has a built-in FET IC amplifier that needs at least 3 V at 0.4 mA of clean supply power in order to provide an output impedance of 200 to 800 Ω. Resistors R6 and C5 provide that clean dc power to the FET IC and also provide the bias to Q2 without an ac feedback, which would have reduced Q2's gain. Capacitor CG blocks the output dc bias from the FET IC.
Reprinted Url Of This Article:
http://www.seekic.com/circuit_diagram/Electrical_Equipment_Circuit/Telephone-Related_Circuit/HANDS_FREE_TELEPHONE.html
Print this Page | Comments | Reading(3)
Code: