Published:2009/6/25 22:37:00 Author:May | From:SeekIC

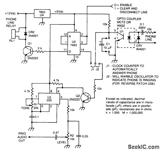
Ring detect circuit for automatic phone answering or tone generation for reverse autopatch use.
Reprinted Url Of This Article:
http://www.seekic.com/circuit_diagram/Electrical_Equipment_Circuit/Telephone-Related_Circuit/PHONE_AUTO_ANSWER_AND_RING_INDICATOR.html
Print this Page | Comments | Reading(3)
Code: