Published:2009/7/14 3:06:00 Author:May | From:SeekIC

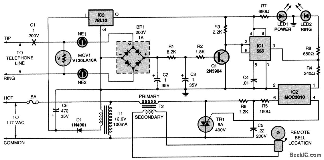
The telephone-line extension bell ringer shown will enable you to add a remote ringer in your garage or some other area where a ringing telephone cannot be heard Up to Four ringers can be used on a single telephone line, and a remote bell can be used 100 feet or more away from the unit.By substituting a light bulb for T2 and dispensing with the bell,the circuit can be made useful for the hearing-impaired.About 50 to 60 V dc is present between the tip and ring (red and green) wires of an unoccupied telephone line.Capacitor C1 blocks that dc voltage.The MOV just shunts any dialing pulses generated by a rotary phone that might be on the same line To make the phone ring,the tip and ring wires deliver an ac signal of between 90 and 130 V to the phone That ac signal is coupled through C1 to the neon lamps,NE1 and NE2 Those neon bulbs provide line isolation between the unit and the telephone line. They also neon fire (ionize) when more than 100 V is present on the phone line (in other words, during the ring signal). When they fire, they form a three-step voltage divider with the bridge rectifier. The voltage across the bridge is rectified, then filtered by R1, R2, C2, and C3, and causes Q1 to conduct. Then pins 2 and 6 of U1 go low, causing pin 3 of U1 to go high. The optoisolator and triac then turn on, applying power to the remote bell through a doorbell transformer (T2).
Reprinted Url Of This Article:
http://www.seekic.com/circuit_diagram/Electrical_Equipment_Circuit/Telephone-Related_Circuit/REMOTE_TELEPHONE_BELL_RINGER.html
Print this Page | Comments | Reading(3)
Code: