Published:2009/7/14 4:38:00 Author:May | From:SeekIC

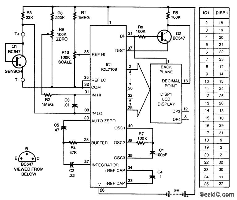
The AM ICL7106 31/2-digit analog-to-digital converter by Harris Semiconductor reads the -2.2-mV/°C change in the junction voltage drop of a BC547 transistor. R9 and R10 provide calibration. The basic chip has a 0- to 199.9-mV range. An LCD display made by Varitronix is used as a readout, The dc input voltage is correlated with the ambient temperature surrounding Q1.
Reprinted Url Of This Article:
http://www.seekic.com/circuit_diagram/Electrical_Equipment_Circuit/Telephone-Related_Circuit/SOLID_STATE_THERMOMETER.html
Print this Page | Comments | Reading(3)
Code: