Published:2009/6/22 22:24:00 Author:May | From:SeekIC

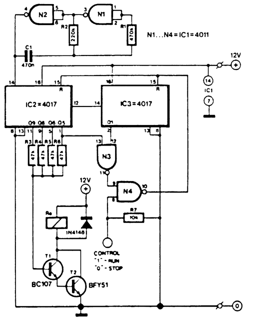
This circuit is intended for use in a small private telephone installation. The ringing tone se-quence is 400 ms on, 200 ms off, 400 ms on, 2 ms off. In the accompanying diagram, N1 and N2 form an oscillator that operates at a frequency of 5 Hz, which gives a period of 200 ms. The oscillator signal is fed to two decade sealers, which are connected in such a manner (by N3 and N4) that the in-put signal is divided by 15. The second input of N4 can be used to switch the divider on and off by logic levels. If this facility is not used, the two inputs of N4 should be interconnected.
Reprinted Url Of This Article:
http://www.seekic.com/circuit_diagram/Electrical_Equipment_Circuit/Telephone-Related_Circuit/TELEPHONE_BELL_SIMULATOR.html
Print this Page | Comments | Reading(3)
Code: