Published:2009/7/14 3:23:00 Author:May | From:SeekIC


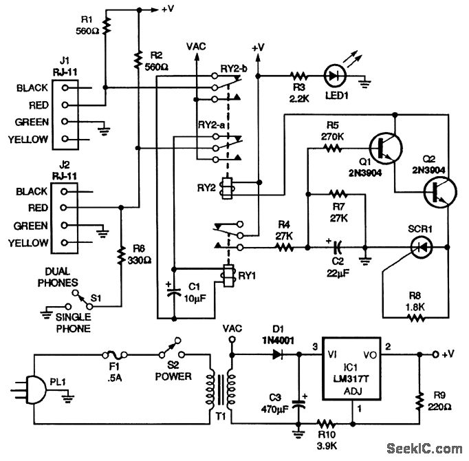
When both handsets are on-hook, resistors R1 and R2 supply power to them. When both hand-sets are off-hook, they transmit and receive their own audio. All the TCB does is supply power to them through R1 and R2. If switch S1 is closed, resistor R6 simulates a telephone being plugged into J2, permitting the testing of only one telephone. Now consider the situation where one handset is on-hook and one is off-hook. That causes the on-hook line to go to 24 Vdc and the off-hook line to go to 7 Vdc. The coil of relay RY1 is connected across the two telephone lines, and the voltage difference between the two lines energizes it. When the contacts of RY1 are closed, C2 charges through R4; it takes about 1 second for C2 to charge to 12 Vdc. The 12 Vdc across C2 causes a voltage-controlled switch consisting of R5, Q1, Q2, SCR1, and R8 to close, thus energizing RY2. When RY2 is energized, RY1 is removed from the circuit and a 60-Hz, 37-V p-p sine wave is placed on the telephone lines, causing the telephones to ring. Because RY1 is removed from the circuit, capacitor C2 starts discharging through R7. It takes about 1 second for the capacitor to discharge to about 2.4 Vdc. That lower voltage level causes the voltage-controlled switch to disable RY2, removing the ring voltage from the telephone lines and putting relay RY1 back in the circuit. If one telephone is still off-hook and one is on-hook, the cycle is repeated.
Reprinted Url Of This Article:
http://www.seekic.com/circuit_diagram/Electrical_Equipment_Circuit/Telephone-Related_Circuit/TELEPHONE_LINE_SIMULATOR.html
Print this Page | Comments | Reading(3)
Code: