Published:2009/7/10 21:44:00 Author:May | From:SeekIC

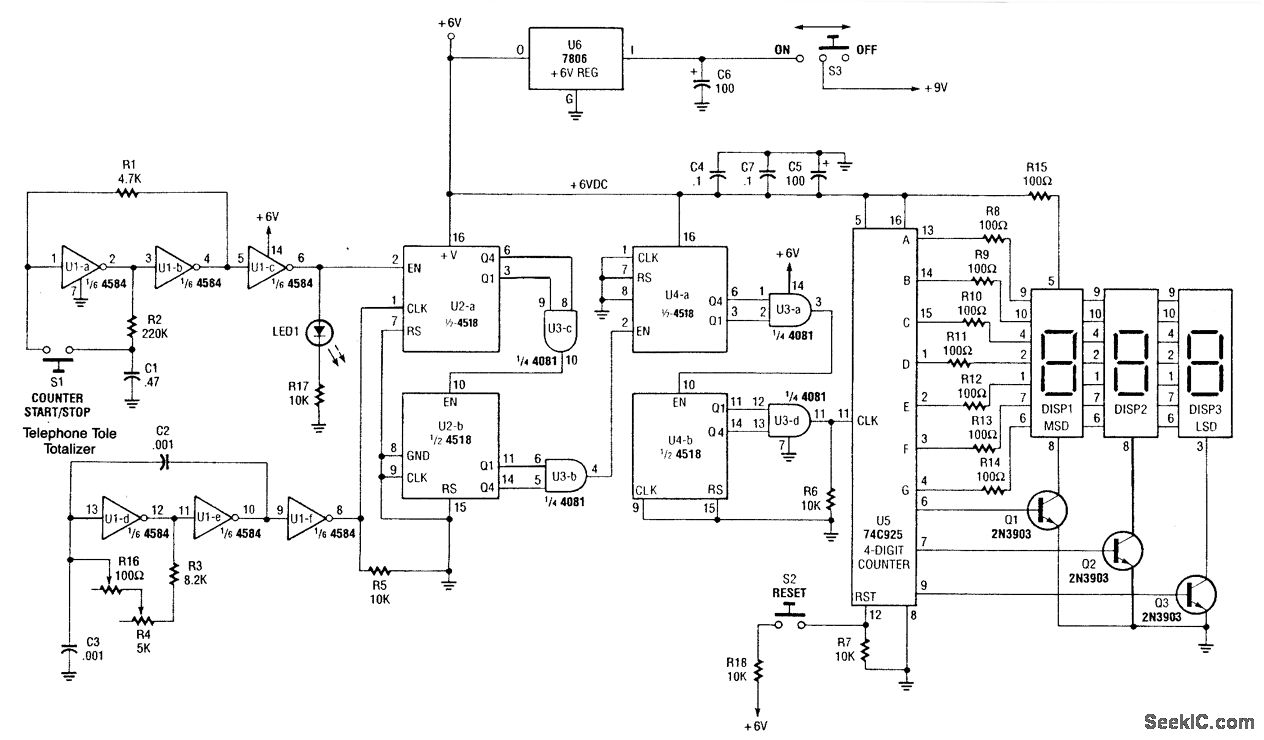
The Telephone loll Totalizer-built around two 4 518 dual synchronous up counters, a 74C925 4-digit counter, a 4 584 hex inverting buffer, and a 4081 quad 2-input AND gate-is fairly simple.Approximate toll charges can be calculated with this counter. It is started when dialing and stopped (manually) on hang-up. It is actually a counter that measures the time you are on the telephone. By calibrating it to the average cost/second of calls (get this from calculations you have done on your monthly phone bill), you can closely estimate your phone bill.The circuit consists of an oscillator running at the 100000 x frequency into the main counter (74C925). Typically, cost of telephone calls is 15 to 25 cents/minute so that the clock frequency (U1) is in the 25- to 40-kHz range. U2 and U4 with gates U3 form a รท100000 counter. The approximate cost in dollars and cents is read out on the multiplexed display, DISP 1, 2, 3. S2 resets the counter to zero after each use.
Reprinted Url Of This Article:
http://www.seekic.com/circuit_diagram/Electrical_Equipment_Circuit/Telephone-Related_Circuit/TELEPHONE_TOLL_TOTALIZER.html
Print this Page | Comments | Reading(3)
Code: