Published:2009/7/14 4:18:00 Author:May | From:SeekIC

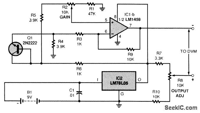
A schematic for the temperature adapter is shown. The circuit outputs 0.01 V/°F. To determine temperature, you ignore the decimal point in the display, and the temperature readout is to the tenth of a degree. For example, if the temperature in a room is 75.5°, your DMM would read +0.755 V. The voltage input for op amp IC1 is obtained from a transistor Q1 used as a diode in this application. The linear voltage drop is measured and used to indicate temperature. The low-power regulator LM78L05 (IC2) provides a fixed 5-V source for the circuit. The voltage drop across Q1 is detected and amplified by IC1, an LM1458 op amp. The output of IC1 is then fed to the input terminals of a DMM. Put the positive lead of a voltmeter on pin 7 of IC1, and the negative lead on ground. Adjust R2 for a reading of 2.5 to 3 V. Connect the output of the adapter circuit to a voltmeter set to the 2-V dc scale. Adjust R8 so that the multimeter reads the same as a stabilized thermometer in the same vicinity as the temperature probe (ignore the decimal point).
Reprinted Url Of This Article:
http://www.seekic.com/circuit_diagram/Electrical_Equipment_Circuit/Telephone-Related_Circuit/TEMPERATURE_ADAPTER_FOR_DVM.html
Print this Page | Comments | Reading(3)
Code: