Published:2009/7/24 3:11:00 Author:Jessie | From:SeekIC


















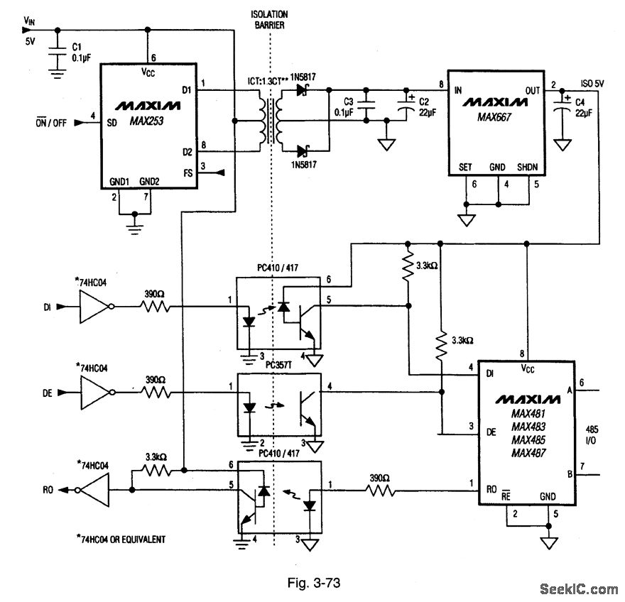
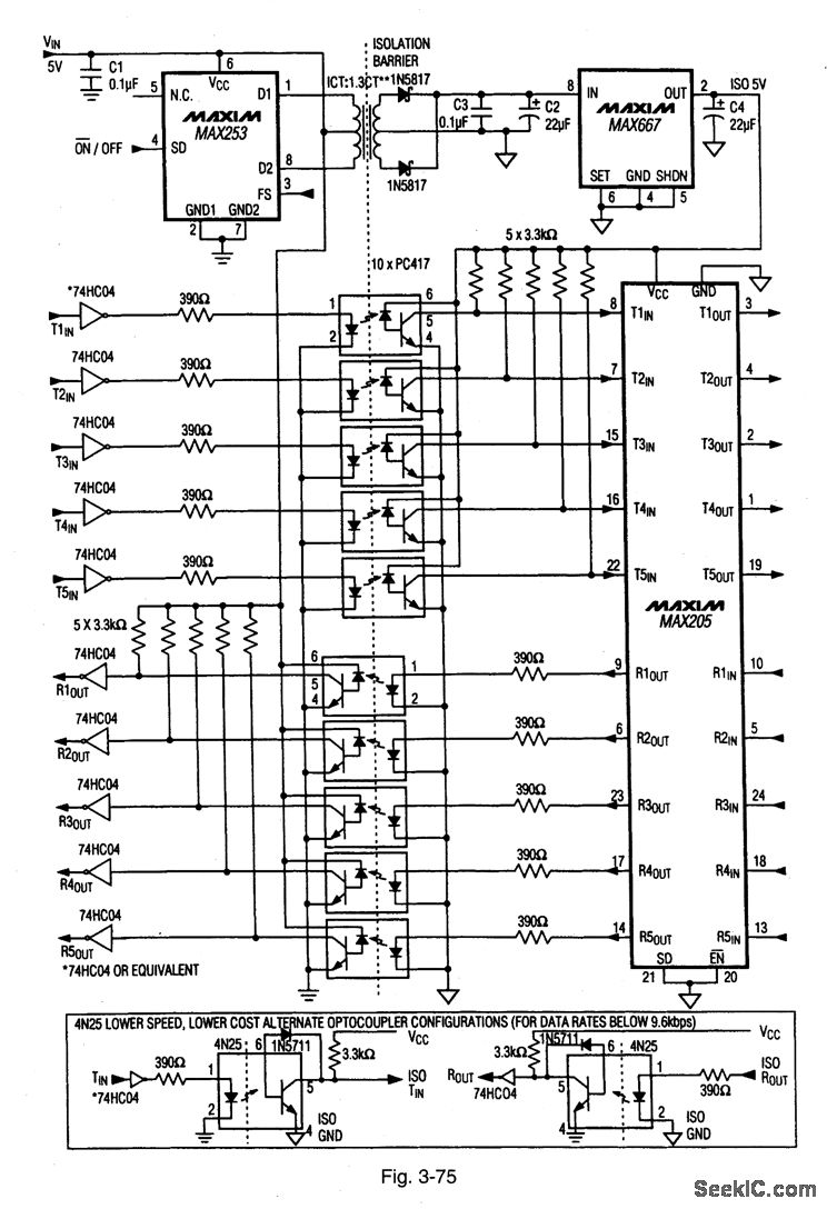
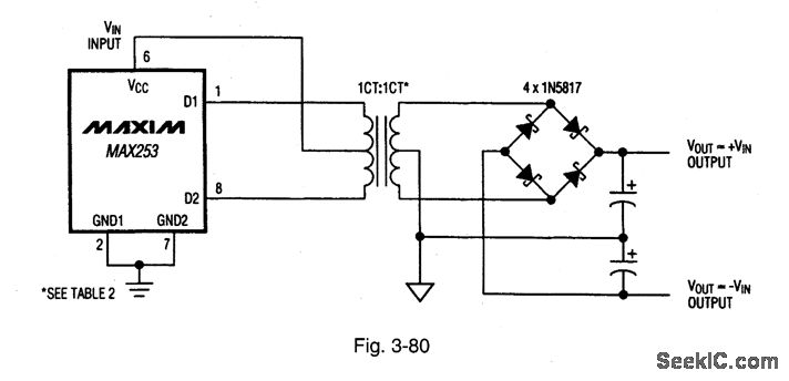
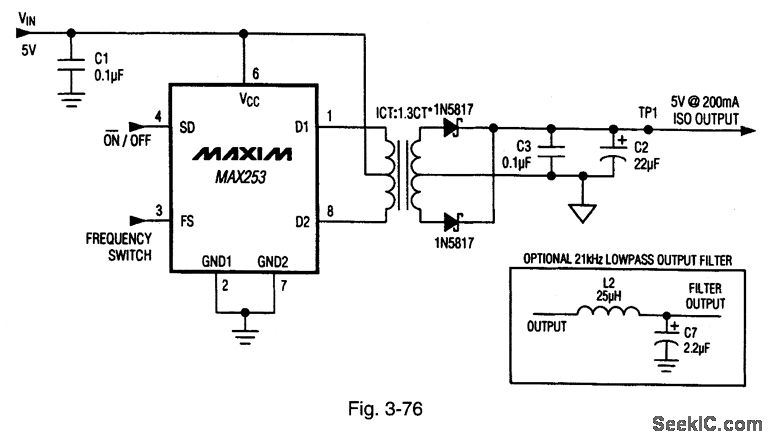
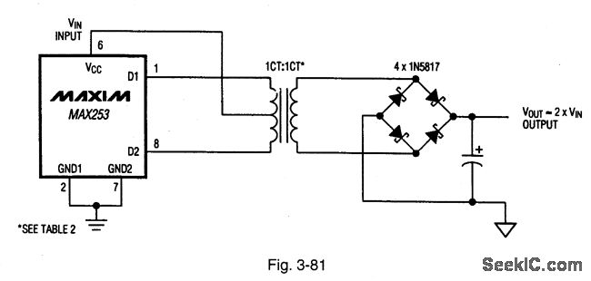
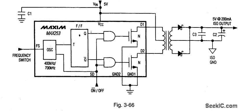
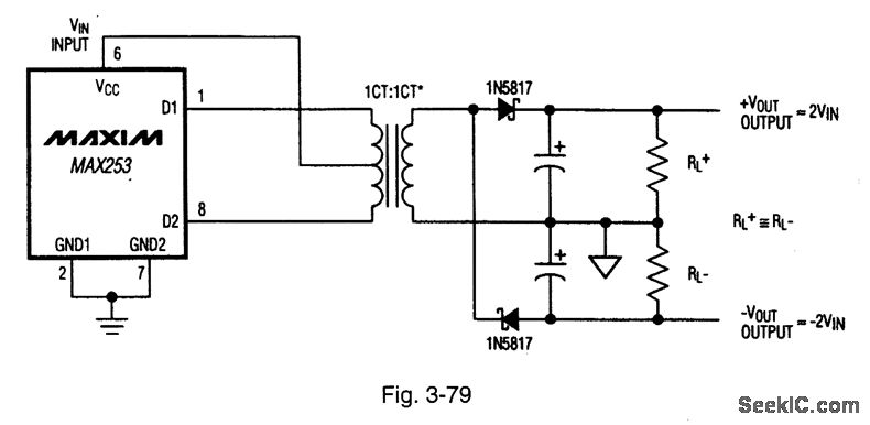
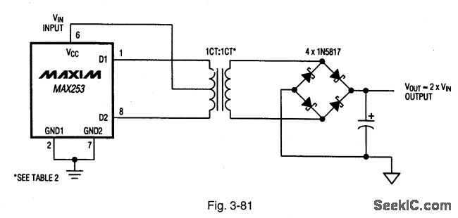
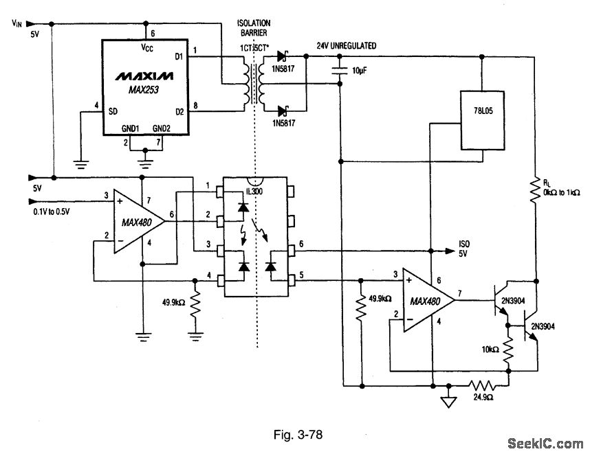
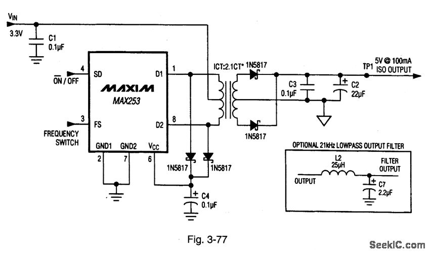
Figures 3-66, 3-67, and 3-68 show the block diagram, pin descriptions, and test circuit for the MAX253. Figures 3-69 through 3-72 show recommended component suppliers. This IC is a monolithic oscillator/driver specifically designed to provide isolated power for an isolated RS485 or RS-232 data interface. The IC drives a center-tapped transformer primary from a 5-V or 3.3-V supply. The secondary can be wound to provide any isolated voltage needed at power levels up to 1 W. The oscillator runs at double the output frequency, driving a toggle flip-flop to ensure a 50% duty cycle to each of the switches. The current is 0.4 μA in shutdown. Figures 3-73 through 3-82 show typical circuits for a variety of applications,MAXIM NEW RELEASES DATA BOOK,1995,P. -125,2-136,2-127,2-128,2-129,2-130,2-131,2-132,2-133,2-134,2-135.
Reprinted Url Of This Article:
http://www.seekic.com/circuit_diagram/Electrical_Equipment_Circuit/Transformer_driver_for_isolated_RS485_interface.html
Print this Page | Comments | Reading(3)
Code: