Published:2009/7/20 20:31:00 Author:Jessie | From:SeekIC

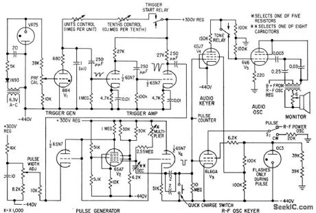
Generates keying pulses up to 2 sec wide at prf down to 0.1 pps. Oscillator cutoff bias is gated off during pulse operation and switched off during c-w operation. Pulse repetition generator V1 is relaxation oscillator with trigger period variable in 0.1-sec steps from 0.1 to 10.9 sec. Fast-recovery phantastron pulse generator 1/2 allows precise pulsing up to 90% duty cycle, with pulse lengths from 0.005 to 2 sec.-B. J. Cosman amd T. F.Hueter, Instrumentation for Ultrasonic Neurosurgery, Electronics, 32:20, p 53-57.
Reprinted Url Of This Article:
http://www.seekic.com/circuit_diagram/Electrical_Equipment_Circuit/ULTRASONIC_OSCILLATOR_KEYER.html
Print this Page | Comments | Reading(3)
Code: