Published:2009/6/25 21:37:00 Author:Jessie | From:SeekIC

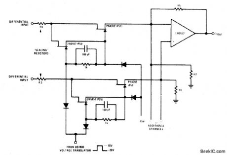
This design allows high frequency signal handling and high toggle rates simultane-ously.Toggie rates up to 1 MHz and MHz signals are possible with this circuit.
Reprinted Url Of This Article:
http://www.seekic.com/circuit_diagram/Electrical_Equipment_Circuit/WIDE_BAND_DIFFERENTIAL_MULTIPLEXER.html
Print this Page | Comments | Reading(3)
Code: