Published:2009/7/22 6:48:00 Author:Jessie | From:SeekIC



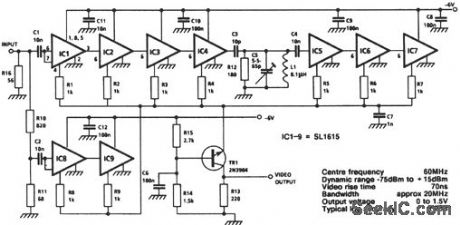
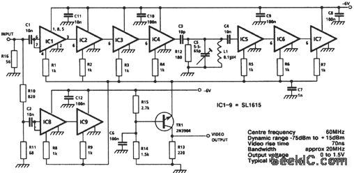
The SL1615 shown in this figure is a bipolar wideband amplifier for use in successive-detection log IF strips.
Reprinted Url Of This Article:
http://www.seekic.com/circuit_diagram/Electrical_Equipment_Circuit/Wideband_log_IF_strip.html
Print this Page | Comments | Reading(3)
Code: